微短剧行业解决方案 收藏我的收藏
收藏我的收藏
一、方案介绍
抖音小程序可以简单理解为在抖音内打开的“轻量级 App”,是可以由开发者自主设计码发并在抖音(含极速版) App 内运行的应用程序,用户可以从短视频、搜索、私信、站内 banner 等众多入口访问小程序,体验小程序里的内容和服务。
用户可以在抖音的内容生态下实现短剧内容的闭环体验,开发者可基于小程序一体化的流量分发和端内复访能力做多次用户触达与内容服务。
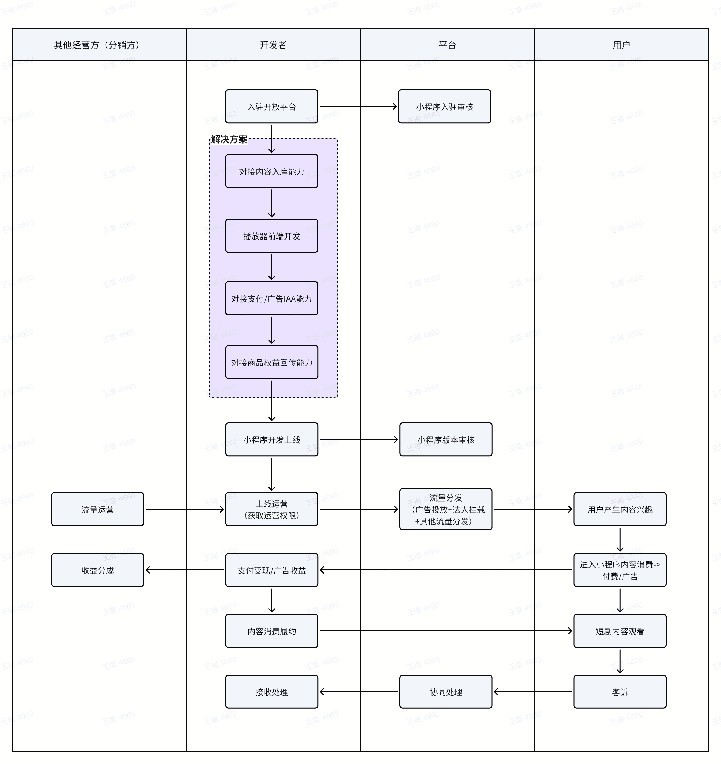
短剧行业解决方案是面向短剧商家提供的在抖音小程序内,完成短剧内容接入抖音平台,进行短剧审核、备案,短剧播放,授权分销等,助力短剧内容分发与商业变现等全链路能力。
二、目标用户
短剧行业商家(包含漫剧、互动短剧等)。
三、经营流程
1、流程概览
2、资质规范
- •入驻平台:按照入驻开发者平台指引完成平台入驻。
- •创建小程序:按照创建小程序指引完成小程序创建。
- •完善小程序信息:
- ◦填写小程序基础信息:基础信息审核标准
- ◦选择服务类目:企业主体开放服务类目
| 一级分类 | 二级分类 | 三级分类 | 资质要求 | 适用范围 | 
| 文娱  | 文娱  | 微短剧 | 
 
 
 
 
 注意 
 
 | 
- •小程序 ICP 备案按照监管及平台要求,小程序上线前需完成 ICP 备案,否则无法上线。
- ◦通用指引:小程序 ICP 备案指引
- ◦行业指引:微短剧小程序备案对外指引 
四、运营模式
| 流量形式 | 分发形式 | 说明 | 图例 | |||
| 自然流量  | 视频/直播挂载分发  | 小程序分发形态--原生锚点,要求如下: 
 
  |  |  | ||
| 商业流量  | 广告投流/内容营销 | 
 
 要求详见各商业平台。 | ||||
| 复访流量 | feed卡/侧边栏/搜索等  | 平台基于短剧行业的小程序建设的用于用户复访场景的能力。  | feed卡  | 侧边栏 | 搜索 | 订阅消息 | 
1、自然流量经营
| 挂载能力获取 
  | 能力 | 申请流程 | 图例 | |
| 短视频挂载能力  | 【自主挂载】 
 【达人挂载】(适用于小程序推广计划场景) 
 | / | ||
| 直播挂载能力 | 【自主挂载】 
 | / | ||
| 锚点文案配置 | 
 
 
 | |||
2、商业流量经营
广告投放
| 路径 | 操作指引 | 图例 | 
| 无 | ||
| 详见官网,点击左侧链接 | ||
| 详见官网,点击左侧链接 | 
内容营销
3、复访流量经营
五、开发指南
能力列表
| 能力类型 | 能力说明 | 图例 | |
| 基础能力 【必接】 | 内容入库 | 供开发者传入短剧内容相关字段,平台会对短剧内容做审核分级->运营分层。开发者可基于内容分层开展直播经营。 接入内容库传入内容,传入短剧内容后返回审核结果。  |  | 
| 播放组件  | 调用组件用于播放,可获取用户播放进展、播放行为等,需改造接入播放组件。 
 |  | |
| 交易变现 | 通用交易系统  | 为保护用户权益,维护资金安全,小程序应接入平台提供的通用交易系统(原“担保支付”已升级为“通用交易系统”)。 结算周期为支付后 T+7。 
 |  | 
| 钻石支付能力 | “钻石”是抖音平台向用户提供的仅限于在抖音平台内进行相关消费的虚拟工具。购买“钻石”后,用户可以按照平台相关页面的说明及指引使用、获得平台商品或服务。 
 |  | |
| 广告变现 | 广告组件 | 开通小程序流量主能力,可实现小程序内广告组件接入,通过可集成头条广告联盟的广告,产生的广告收入对开发者进行分成,可让开发者获得流量变现。 
 |  | 
| 广告数据实时下发 | 平台提供查询归因用户实时 ecpm 的数据接口,给广告主下发买量用户的实时 ecpm 供广告主参考、预估买量当前用户的 LTV。 
  注意:使用该能力时,需要先通过下述能力识别广告用户,并进行用户数据回传后,才可以获取到对应的用户 ecpm 结果。 
 
 
 |  | |
| 通用能力 【选接】 | 一键获取手机号  | 可在用户授权后,获取用户手机号进行快速登录 
 注意:该能力可用于登录,小程序提审上线后才可申请 | |
| 消息订阅功能 | 用户订阅后,开发者可下发服务消息,如充值活动等 
 | ||
| 小程序官方客服 | 用户可直接在线咨询、统一客服管理  | ||
| 页面结构自定义 | 可以根据开发者自身对小程序页面的要求进行结构调整 
 
 | ||
