一、治理规范
根据周期代扣运营规范平台对提供周期代扣服务的小程序进行巡检,依据违反规范的严重程度将进行相应处罚,包括但不限于限制小程序发版、限制新用户签约周期代扣、限制存量用户续费扣款、限制结算和限制支付能力、下架小程序等。
处罚提示:如违反规范,将通过站内信形式通知整改,请及时关注。同时如多次收到整改通知将影响能力以及申诉。
周期代扣模板使用处罚:违规的周期代扣模板将不会再次发起扣款
限制新用户签署周期代扣:违规的周期代扣模板将不会再有新用户签署,请您整改完成前,及时下架违规周期代扣模板,避免消费者支付此模板时产生其他负反馈
限制周期代扣模板申请:在此限制周期内,将不能申请周期代扣模板使用
能力申诉:【抖音开放平台-控制台-健康-违规记录】进行申诉。
如遇“不可申诉状态”请确认是否已超48小时未提供申诉材料或属于多次违规
二、规则详解
为了周期代扣业务良好的生态发展,以及确保提供周期代扣服务的小程序更好的为用户提供持续稳定和优质的服务,平台进一步调整了退款相关规范说明,基于近期小程序高频反馈周期代扣如何整改的问题,平台从用户体验动线整理了一些典型案例进行解读。
环节 | 条款 | 优化建议 | 规范case展示 | 常见负例 |
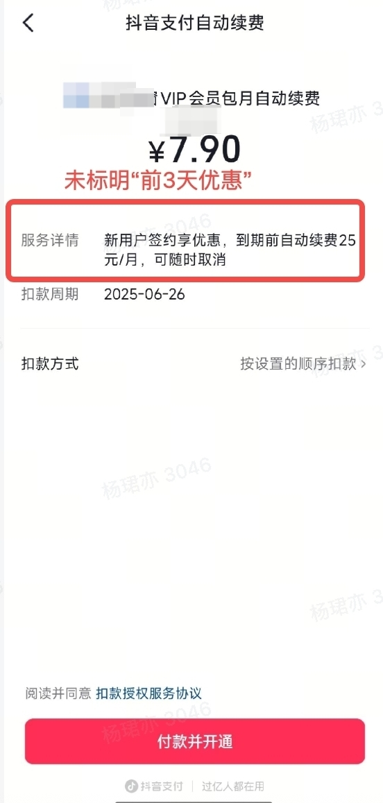
商品面板页面 | (1)开发者申请周期代扣能力时,必须明确在服务详情中说明优惠结束后,每个周期扣款的原始金额为多少元,不得做模糊描述处理。 (2)小程序需要提供单次付费的商品,不得只提供周期代扣商品,并强制用户绑定使用。 | 优化建议:
| ||
支付详情页面 | (1)在用户首次支付时醒目展示下一次周期的扣款时间。建议开发者在会员产品相关页面,加粗或高亮展示下一次服务周期的扣款时间。尤其在首次会员价格有设置营销策略时,通常第一个服务周期非常规周期。不可使用“到期前”“次月”等模糊字眼,不建议用灰色小字体表达。建议明确展示下个周期履约的第一天的具体日期,使小程序用户清晰接收到下一个扣款时间信息,可以减少用户对于“不知道什么时候扣费、感觉无故乱扣费/提前扣费”等问题的投诉。 | 优化建议:
| ||
协议确认页面 | (1)用户在发起周期代扣商品签约时,小程序需要提供《会员自动续费服务协议》勾选操作,且不得做默认勾选。醒目展示《会员自动续费服务协议》,并强化提醒用户主动勾选。建议开发者高亮展示《会员自动续费服务协议》文案,更好的做法是二次弹窗强化展示,让用户做二次确认。可以降低用户对于“被动签署协议、不明所以就签署了协议”的负向体验和解约诉求。 | 优化建议:
| ||
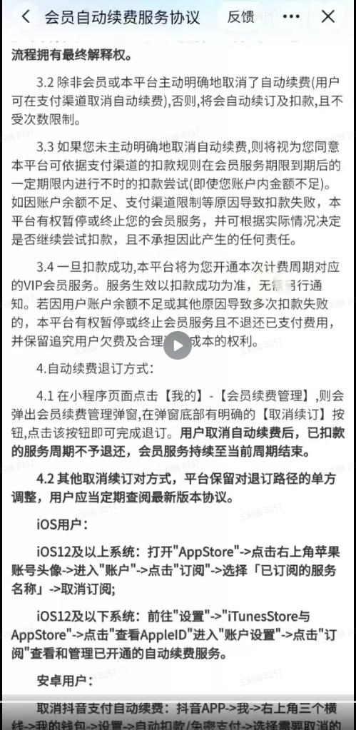
协议签署页面 | (1)在用户服务协议中增加关于补扣款的相关条款说明。建议开发者在《会员自动续费服务协议》中明确展示关于补扣款的条款内容,因为在扣费日期有可能因为网络、用户账户问题或余额不足导致不能正常扣费续费,在用户未主动明确取消服务前,平台将根据此前开发者与用户达成的委托在扣费日期继续发出续费代扣指令,一旦扣款成功,小程序将继续为用户开通下一个计费周期的连续服务。但由于用户对于补充扣费过程无感知,通常会带来用户投诉问题。因此建议开发者在用户服务协议中明确补扣款的条款内容,确保用户在阅读和签署协议时有接收到醒目的提示,可以减少用户投诉和纠纷。 | 优化建议:
| ||
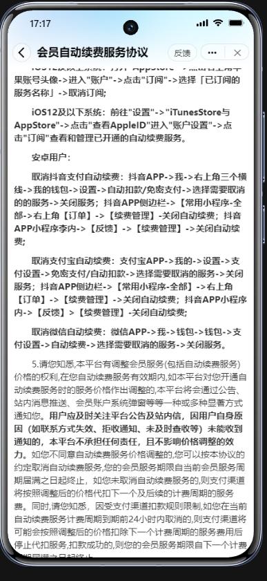
自动续费解约路径展现 | (1)小程序内的周期代扣商品前端展示时必须有周期代扣扣款模式的明显描述,如连续包月等。明确指引iOS用户、安卓用户在不同的支付平台(抖音、支付宝、微信)的退订路径。退订入口清晰展示,路径需要在主要tab页面展示,不得隐藏过深或刻意弱化存在。主要tab页:首页、个人信息页、会员中心页等外置页面。不接受:用户协议内、常见问题、章节页等。各支付渠道退订流程完整,解约流程需清晰明确,不得使用 “咨询支付宝客服” “前往支付宝即可退订”等模糊话术。 | 优化建议:
| ||
解约路径文案 |
| 优化建议:
| ||
扣款前通知 | 扣款前必须提前通知用户预扣款信息。 根据法律法规要求,自动续费服务在发起正式周期扣款之前必须通过有效手段提前 5 日提醒用户,包括不限于短信、邮件、消息推送等方式。同时基于用户体验,平台提供了预扣费通知能力,在小程序自动续费前2天将再次通知用户。请使用周期代扣产品的小程序务必接入预扣费通知接口 | 优化建议:
|
三、行业case展示
四、高频问题解答
Q1:做周期代扣的小程序,需要单独呈现《会员自动续费服务协议》吗?
需要,在支付界面需要单独呈现《会员自动续费服务协议》非默认勾选同意,由开发者自己拟定,无需在小程序后台配置,协议中需要有扣款的相关条款说明,协议需要二次弹窗强化展示,让用户做二次确认,详见周期代扣运营规范。
Q2:小程序后台收到周期代扣违规通知,需要怎么配合整改?
违规通知内有明确指出违规点,可参考周期代扣运营规范自查,同时可联系直客或平台运营同学确认具体违规点。
Q3:小程序发版提审后被驳回,提示“提供便捷的取消退订方式和途径”,需要怎么配合整改?
版本审核失败后,小程序后台会收到审核失败原因和审核说明文件,可参考做整改,主要原因是:周期代扣退订入口清晰展示,路径需要在主要Tab页面展示,不得隐藏过深或刻意弱化存在。主要Tab页:首页、个人信息页、会员中心页等外置页面。不接受:用户协议内、常见问题、章节页等,详见周期代扣运营规范
个人信息页/会员中心页,呈现完整退订路径文字说明,针对所有用户可见;
Q4:小程序后台收到【未明确自动续费解约管理页面】违规,具体违规点是什么?
周期代扣自动续费解约路径,应该包含所有支付渠道的所有退订路径,具体参考周期代扣运营规范
Q5:小程序只做单次付费的商品,需要有自动续费协议吗?
不需要,无自动续费服务,就不用单独设置自动续费协议。
Q6:平台对于周期代扣商品的价格有要求吗?
平台对于价格无明确要求,优惠金额不可低于代扣金额三分之一,请合理定价。价格由开发者自行设定,但周期代扣商品的面板价格应和调起支付签约界面的价格保持一致;
Q7:小程序可以只售卖周期代扣商品吗?
小程序需要提供单次付费的商品,不得只提供周期代扣商品,并强制用户绑定使用。
Q8:周期代扣的客诉,应该怎么处理?
按照平台客诉处理规范,周期代扣相关投诉订单,若用户权益未使用,开发者应配合处理退款。
Q9:小程序发版驳回,提示“①应设置征询用户同意的选项,不得默认勾选、强制捆绑开通;②在支付界面醒目位置需明示自动续费服务协议及解除自动续费服务的说明和流程;③自动自动续费前5日应以短信、消息推送等显著方式提醒用户;④提供便捷的取消退订方式和途径;”,应该如何配合整改?
该驳回话术属于通用驳回话术,违规点包含1个或多个,具体违规点可参考审核驳回附件,参考周期代扣运营规范整改。
Q10:小程序提现封禁,原因是周期代扣问题,具体违规点是什么?
周期代扣用户投诉场景未解决客诉关联处置,需结合站内信通知,再次处理相关工单客诉(服务工单无法再次线上处理,需结合服务工单信息,线下再次处理对应订单客诉,处理完毕后提交相关材料申诉)
Q11:小程序内支付面板界面,应该如何区分周期代扣商品和单次付费商品呢?
周期代扣商品需标注“连续包周”“连续包月”字样,清晰告知用户是自动续费商品。
