周期代扣常见问题
一、能力申请
- 1.为什么没有显示周期代扣申请页面?
因小程序生效的主营类目不符合开通条件,主营类目如下:
一级主营类目:工具
主营类目:IT 科技
IT 科技-IT 科技-硬件与设备IT 科技-IT 科技-软件服务提供商IT 科技-IT 科技-电信业务代理商IT 科技-IT 科技-基础电信运营商IT 科技-IT 科技-增值业务运营商及代理商IT 科技-IT 科技-虚拟运营商及代理商IT 科技-IT 科技-多方通信IT 科技-IT 科技-线下通信综合业务
主营类目:文娱
文娱-文娱-长视频文娱-文娱-在线阅读文娱-文娱-微短剧
- 2.显示不满足要求是否有其他申请路径?无平台处置记录是指什么?
不满足申请条件需要达到要求后才可申请,平台处置记录主要是支付、提现能力被封禁过、小程序被处罚下架、侵权等,如历史存在以上处罚记录则不可申请。
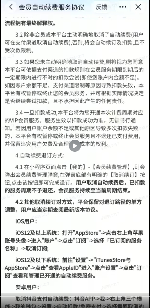
- 3.规范中要求配置《会员自动续费服务协议》在哪里配置?
《会员自动续费服务协议》由开发者自己拟定,无需在小程序后台配置,协议中需要有扣款的相关条款说明,详见
- 4.担保支付企业版和通用交易系统的关系?
担保支付企业版主要是支付方式开通,而通用交易系统是支付系统,需要成功完成一笔交易单才符合标准,如取消支付或超时未支付则不符合标准,务必是支付成功状态。
二、模板配置
- 1.模板被驳回“模板名称和详情与历史创建过的模板文案相同”怎么修改?
因模板名称和详情与其他小程序申请的内容一致无法通过,请在原申请模板内容上增加品牌名称或者小程序名称,避免和历史已申请的模板混淆。
- 2.经评估,该模板不符合要求,可修改后重试怎么处理?
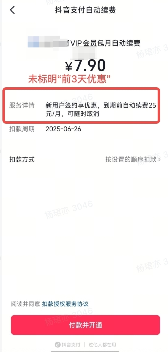
需要明确模板详情中的续费金额,如有优惠金额需要明确具体优惠时间以及优惠金额,不可模糊优惠内容用新用户享优惠等展示详情。
- 3.模板中不能出现什么内 容?
- •不可出现抖音、今日头条等上述主体及其关联公司的名称或与目前已有知识产权的品牌 logo、常用图形、产品、业务词汇、设计主题等混淆的内容。
- •不可出现营销类等词语,如最、超级等。
- 4.模板需要修改怎么处理?
审核驳回的模板可以直接在申请页面修改,如果修改已经审核通过的模板可以联系平台客服,提供模板ID,新旧模板信息,注意不可变更金额和扣款周期。
- 5.周期代扣定价有什么规则?
优惠金额不可低于代扣金额三分之一,请合理定价。
- 6.周期代扣模板最多能创建多少个?
最多50个
- 7.扣款周期只能申请30天吗,还是其他周期也可以?
目前可申请月卡,周卡、年卡暂不支持。
三、签约代扣
- 1.调用支付结果提示无权限怎么处理?
需要在交易解决方案中开通“周期代扣支付结果”消息通知权限,如无权限开通请联系平台客服。
- 2.设置周期代扣时如何选择支付宝或微信支付方式,拉起支付时只有抖音支付或抖音零钱支付?
- 3.周期代扣支持iOS系统吗?
不支持iOS系统,目前仅支持安卓系统的抖音App和抖音极速版App。
- 4.用户购买连续包月,签约关系会在抖音平台,同时抖音也会把这个签约信息同步给开发者吗?
会通知,详见接口签约结果通知
- 5.取消签约:用户具体是在哪里可以操作取消连续包签约?抖音app里的某个功能,还是在我们小程序里操作?如果是在抖音app操作,取消签约也会通知我们对吧?
可以在签约渠道做取消,抖音就在抖音钱包,支付宝就在支付宝的签约管理。另外我们也提供签约的查询和解约接口,小程序可以基于接口开发自己的C端小程序或客服端的签约管理能力。
- 6. 周期代扣的代扣是开发者发起还是平台发起?
- 7.可以提前扣款吗?
不可以,需要按照协议约定时间扣款。避免出现客诉。
- 8.周期代扣同一个用户可以签约两次吗?
一个签约模板用户只能签约一次,如果是两个模板,每个模板可以签约一次。
四、结算
- 1.周期代扣订单怎么分账结算?
按照正常账期结算,如是非核销商品支付D+7结算,如是核销履约类D+3结算。
- 2.在哪里查看账单?
交易账单:控制台-小程序-能力-支付-账单管理-交易记录查询
资金账单:控制台-小程序-能力-支付-账户管理-账户详情-收支明细
五、违规处罚
5.1 治理规范
根据周期代扣运营规范平台对提供周期代扣服务的小程序进行巡检,依据违反规范的严重程度将进行相应处罚,包括但不限于限制小程序发版、限制新用户签约周期代扣、限制存量用户续费扣款、限制结算和限制支付能力、下架小程序等。
处罚提示:如违反规范,将通过站内信形式通知整改,请及时关注。同时如多次收到整改通知将影响能力以及申诉。
周期代扣模板使用处罚:违规的周期代扣模板将不会再次发起扣款限制新用户签署周期代扣:违规的周期代扣模板将不会再有新用户签署,请您整改完成前,及时下架违规周期代扣模板,避免消费者支付此模板时产生其他负反馈限制周期代扣模板申请:在此限制周期内,将不能申请周期代扣模板使用
能力申诉:【抖音开放平台-控制台-健康-违规记录】进行申诉。
如遇“不可申诉状态”请确认是否已超48小时未提供申诉材料或属于多次违规
5.2 规则详解
为了周期代扣业务良好的生态发展,以及确保提供周期代扣服务的小程序更好的为用户提供持续稳定和优质的服务,平台进一步调整了退款相关规范说明,基于近期小程序高频反馈周期代扣如何整改的问题,平台从用户体验动线整理了一些典型案例进行解读。
环节 | 条款 | 优化建议 | 规范case展示 | 常见负例 | |
售前 | 商品面板页面 | (1)开发者申请周期代扣能力时,必须明确在服务详情中说明优惠结束后,每个周期扣款的原始金额为多少元,不得做模糊描述处理。 (2)小程序需要提供单次付费的商品,不得只提供周期代扣商品,并强制用户绑定使用。 | 优化建议:
| | |
支付详情页面 | (1)在用户首次支付时醒目展示下一次周期的扣款时间。建议开发者在会员产品相关页面,加粗或高亮展示下一次服务周期的扣款时间。尤其在首次会员价格有设置营销策略时,通常第一个服务周期非常规周期。不可使用“到期前”“次月”等模糊字眼,不建议用灰色小字体表达。建议明确展示下个周期履约的第一天的具体日期,使小程序用户清晰接收到下一个扣款时间信息,可以减少用户对于“不知道什么时候扣费、感觉无故乱扣费/提前扣费”等问题的投诉。 | 优化建议:
| | | |
协议确认页面 | (1)用户在发起周期代扣商品签约时,小程序需要提供《会员自动续费服务协议》勾选操作,且不得做默认勾选。醒目展示《会员自动续费服务协议》,并强化提醒用户主动勾选。建议开发者高亮展示《会员自动续费服务协议》文案,更好的做法是二次弹窗强化展示,让用户做二次确认。可以降低用户对于“被动签署协议、不明所以就签署了协议”的负向体验和解约诉求。 | 优化建议:
| | ||
协议签署页面 | (1)在用户服务协议中增加关于补扣款的相关条款说明。建议开发者在《会员自动续费服务协议》中明确展示关于补扣款的条款内容,因为在扣费日期有可能因为网络、用户账户问题或余额不足导致不能正常扣费续费,在用户未主动明确取消服务前,平台将根据此前开发者与用户达成的委托在扣费日期继续发出续费代扣指令,一旦扣款成功,小程序将继续为用户开通下一个计费周期的连续服务。但由于用户对于补充扣费过程无感知,通常会带来用户投诉问题。因此建议开发者在用户服务协议中明确补扣款的条款内容,确保用户在阅读和签署协议时有接收到醒目的提示,可以减少用户投诉和纠纷。 | 优化建议:
| | | |
售后 | 自动续费解约路径展现 | (1)小程序内的周期代扣商品前端展示时必须有周期代扣扣款模式的明显描述,如连续包月等。明确指引iOS用户、安卓用户在不同的支付平台(抖音、支付宝、微信)的退订路径。退订入口清晰展示,路径需要在主要tab页面展示,不得隐藏过深或刻意弱化存在。主要tab页:首页、个人信息页、会员中心页等外置页面。不接受:用户协议内、常见问题、章节页等。各支付渠道退订流程完整,解约流程需清晰明确,不得使用 “咨询支付宝客服” “前往支付宝即可退订”等模糊话术。 | 优化建议:
| | |
解约路径文案 |
| 优化建议:
| | | |
扣款前通知 | 扣款前必须提前通知用户预扣款信息。 根据法律法规要求,自动续费服务在发起正式周期扣款之前必须通过有效手段提前 5 日提醒用户,包括不限于短信、邮件、消息推送等方式。同时基于用户体验,平台提供了预扣费通知能力,在小程序自动续费前2天将再次通知用户。请使用周期代扣产品的小程序务必接入预扣费通知接口 | 优化建议:
| | | |
5.3 行业case展示
5.4 违规高频问题
Q1:做周期代扣的小程序,需要单独呈现《会员自动续费服务协议》吗?
需要,在支付界面需要单独呈现《会员自动续费服务协议》非默认勾选同意,由开发者自己拟定,无需在小程序后台配置,协议中需要有扣款的相关条款说明,协议需要二次弹窗强化展示,让用户做二次确认,详见周期代扣运营规范。
Q2:小程序后台收到周期代扣违规通知,需要怎么配合整改?
Q3:小程序发版提审后被驳回,提示“提供便捷的取消退订方式和途径”,需要怎么配合整改?
版本审核失败后,小程序后台会收到审核失败原因和审核说明文件,可参考做整改,主要原因是:周期代扣退订入口清晰展示,路径需要在主要Tab页面展示,不得隐藏过深或刻意弱化存在。主要Tab页:首页、个人信息页、会员中心页等外置页面。不接受:用户协议内、常见问题、章节页等,详见周期代扣运营规范
个人信息页/会员中心页,呈现完整退订路径文字说明,针对所有用户可见;
Q4:小程序后台收到【未明确自动续费解约管理页面】违规,具体违规点是什么?
周期代扣自动续费解约路径,应该包含所有支付渠道的所有退订路径,具体参考周期代扣运营规范
Q5:小程序只做单次付费的商品,需要有自动续费协议吗?
不需要,无自动续费服务,就不用单独设置自动续费协议。
Q6:平台对于周期代扣商品的价格有要求吗?
平台对于价格无明确要求,优惠金额不可低于代扣金额三分之一,请合理定价。价格由开发者自行设定,但周期代扣商品的面板价格应和调起支付签约界面的价格保持一致;
Q7:小程序可以只售卖周期代扣商品吗?
小程序需要提供单次付费的商品,不得只提供周期代扣商品,并强制用户绑定使用。
Q8:周期代扣的客诉,应该怎么处理?
按照平台客诉处理规范,周期代扣相关投诉订单,若用户权益未使用,开发者应配合处理退款。
Q9:小程序发版驳回,提示“①应设置征询用户同意的选项,不得默认勾选、强制捆绑开通;②在支付界面醒目位置需明示自动续费服务协议及解除自动续费服务的说明和流程;③自动自动续费前5日应以短信、消息推送等显著方式提醒用户;④提供便捷的取消退订方式和途径;”,应该如何配合整改?
Q10:小程序提现封禁,原因是周期代扣问题,具体违规点是什么?
周期代扣用户投诉场景未解决客诉关联处置,需结合站内信通知,再次处理相关工单客诉(服务工单无法再次线上处理,需结合服务工单信息,线下再次处理对应订单客诉,处理完毕后提交相关材料申诉)
Q11:小程序内支付面板界面,应该如何区分周期代扣商品和单次付费商品呢?
周期代扣商品需标注“连续包周”“连续包月”字样,清晰告知用户是自动续费商品。
