小程序小说行业钻石支付开通
钻石支付接入全流程
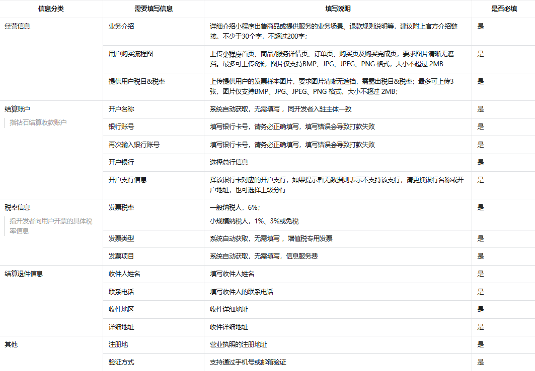
申请
行业主营类目
【文娱-文娱-在线阅读】。
配置
配置步骤:钻石兑换接入指南_小程序_抖音开放平台
| 
  |  | 
| 
 | 审核时效:均为系统审核,预计当日可完成。 | 
| 
 | 审核时效:均为系统自动审核,预计提交当日可完成。 | 
| 
 | 审核时效:通过后即结算账户开通,所有行业:均为系统自动审核,预计提交当日可完。 | 
开发
接入文档一键直达:
投放
开启钻石支付后可定向投放至 iOS 端,详情可联系直客咨询。
结算
在约定结算周期内,平台会统计开发者应获得的收入,并生成对应的结算单。开发者可以根据结算单中的「结算总金额」开具发票,将发票递交给平台审核后,平台进行结算。
结算流程:
FAQ
Q1:兑换比例
固定兑换比-钻石:现金=10:1,且钻石为整数,最小是1颗钻石,因此现金只能有一位小数。如1颗钻石最小现金是0.1,商品可自主定价。
Q2:支付手续费
钻石支付无论操作系统,统一对开发者收取1%技术服务费
Q3:平台佣金
钻石支付产品能力建设中,暂不收取,待产品能力完善后和其他支付渠道佣金比例对齐,产品上线前会与开发者提前沟通。
Q4:30%渠道费用怎么收取?需要给用户开票吗?
由用户承担,无需开发者开票和承担。
Q5:退款
开发者向用户退钻石,发起退款的api接口支持支付+7日内退回,如有超过7日的钻石退回,可以走线下或者请联系平台运营申请原路退。退现金可引导用户咨询抖音app客服钻石转现金。
Q6:结算金额如何计算?
用户购买通过消耗钻石,平台将实际收入(消耗钻石)通过接口回调同步给开发者,最终结算金额以消耗钻石为准
开发者应得收益=(订单净额 × 99% -呆坏账)× (1+开发者开具发票的增值税税率)/1.06
更多 FAQ 可打开文档,通过「ctrl+F」搜索关键词自查。
