ICP核准(原ICP备案)高频FAQ
主办单位信息填写的高频易错点解读
问题解读:主办单位信息板块字段【主体类型、证件类型、证件名称、证件照片、证件号、证件注册地址、通讯地址、备注】填写内容需与主办单位证件信息保持一致,任一字段填写不一致,本次备案会被驳回
驳回提示 | 填写板块 | 解决方案 | 案例展示 |
【主办单位证件地址】与证件不一致 | 主办信息→证件注册地址 |
| 《营业执照》住所:四川省成都市武侯区凤南大道北段88,89,90号 ✅解决方案:符号不一致,应该填写[,]案例填写的[、] |
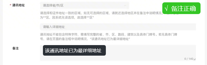
【主办单位通讯详细地址】 | 主办信息--通讯地址 |
| 通讯地址:广东省广州市海珠区美华街18号0010房(部位:之二)(仅限办公) ✅解决方案:未填符号,应该填写 |
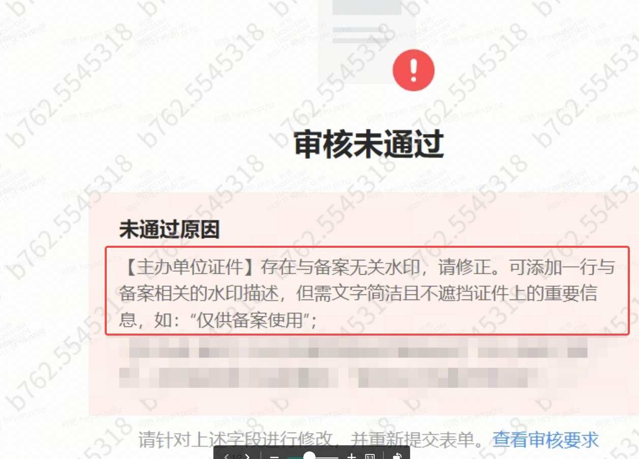
【主办单位证件】存在与备案无关水印 | 主办信息→证件照片 |
| 证件照片如下图: ✅解决方案:证件照片上水印为【样例】,应将水印改为【仅供备案使用】 |
【主办者-备注】仅支持填写通讯详细地址时 | 主办信息→备注 |
| 备注填写信息如下图: ✅解决方案:
通讯地址为:四川省成都市武侯区凤翔路,没有门牌号,该地址已是最详细地址 |
备案小程序信息(前置审批件)
问题解读:当小游戏名称、服务类目、服务内容、主办单位公司名称、营业执照经营范围任一维度命中前置审批项时,需提交相关前置审批材料;如开发者没有提交对应材料,备案申请将会被驳回。
驳回提示 | 填写板块 | 解决方案 | 案例展示 |
【前置审批件】版号文件与【小游戏主体】信息不一致 | 备案小程序信息→是否需前置审批→审批附件 |
模板可参考>>:《备案小游戏信息》 | 小游戏主体为:北京陨石科技有限公司 上传的版号文件如下: ✅解决方案:(以下情况二选一)
|
【不涉及前置审批承诺书】 | 附件-小程序补充材料 |
【营业执照经营范围】维度命中【文化】前置审批项,未提交相关前置审批材料,被驳回。
① 定位问题板块:营业执照经营范围 ② 定位涉及前置审批项:文化 ③ 看需提交的材料:
注: 由于各地管局特殊政策要求,部分地区【不涉及前置审批承诺书】模板存在差异,详情可参考:《各地管局特殊规则》 | 【营业执照经营范围】维度命中【文化】前置审批项 ✅解决方案:(以下情况二选一)
|
【不涉及前置审批承诺书】信息填写错误 | 附件-小程序补充材料 | 部分信息填写有误,举例如下:
| 小游戏名称:星星游戏 公司名称:星星科技有限公司 上传的承诺书 ✅解决方案:针对以下错误点进行修改
|
主办单位负责人信息填写的高频易错点解读
驳回提示 | 填写板块 | 解决方案 | 案例展示 |
【主办单位证件】不可隔屏拍摄,拍照/扫描的证件需边角完整,内容清晰 | 主办单位负责人信息—证件照片 | 主办单位负责人信息证件照片的要求:
详情可参考:《主办单位负责人信息》 | 上传的证件照片如下:(右下角的边角不完整) ✅解决方案:重新上传证件照片 证件不得通过拍摄屏幕或截图方式获取,拍照/扫描的证件需边角完整、内容清晰(国徽不得遮挡) |
小程序负责人信息填写的高频易错点解读
驳回提示 | 填写板块 | 解决方案 | 案例展示 |
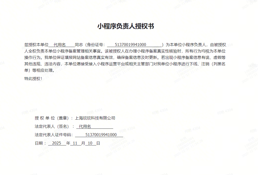
【小程序备案负责人授权书】信息填写有误,请修正后重新提交; | 上传授权书的地方: | 背景:管局要求,部分地区小游戏负责人可以不是法定代表人,但是部分地区需要提供授权书
详情可参考:《小游戏负责人信息》 | 上传的授权书: ✅解决方案:根据错误点进行修改之后重新上传授权书 错误点如下图: 注意:上海(需使用指定模板授权书) |
备案承诺书
驳回提示 | 填写板块 | 解决方案 | 案例展示 |
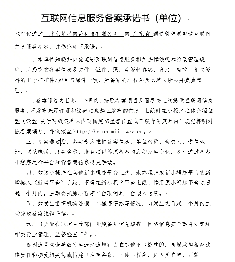
| 管局要求部分地区属地小游戏必须提供《备案承诺书》
注: 由于各地管局特殊政策要求,部分地区【互联网信息服务 承诺书】模板存在差异,详情可参考:《各地管局特殊规则》 | 上传的【互联网信息服务承诺书】如下: ✅解决方案:修改之后重新上传 案例填写的错误点:
|
