iOS Metal 渲染模式
简介
iOS Metal 渲染模式是平台推出的专项性能优化工具,基于 Apple Metal 图形 API 开发,替代传统 OpenGL ES 渲染方式,针对 iOS 设备的图形渲染流程进行深度优化,聚焦小游戏渲染卡顿、帧率低、功耗高三大核心痛点,接入过程极简高效,可在分钟级内完成配置与验证,提升小游戏在 iOS 端的运行流畅度和用户体验。
背景
现阶段,基于 Unity 引擎构建的抖音小游戏,在技术架构上遵循统一的跨平台实现范式:游戏核心逻辑以 WebAssembly 形式编译运行,以此兼顾跨平台兼容性与执行性能,图形渲染管线则依托 OpenGL ES 标准接口完成绘制逻辑的封装与调用。
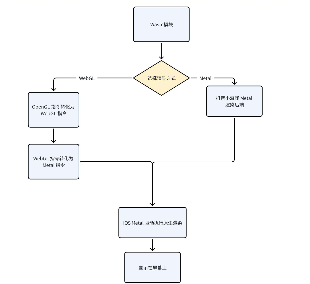
以下是iOS渲染路径的流程图:
从 iOS 端渲染流程图可直观发现,现有渲染链路存在两级串行指令转换环节,是制约渲染性能的关键瓶颈:第一级转换发生在编译与运行层,由 Emscripten 将上层 OpenGL ES 指令转译为 Web 标准的 WebGL 指令;
第二级转换发生在系统底层,鉴于苹果已全面终止 OpenGL ES 的技术维护与迭代,iOS 系统内核需通过兼容层将 WebGL 指令翻译为平台原生 Metal 图形指令,方可交由 GPU 执行渲染。
连续的指令转译与适配过程,会引入显著的 CPU 指令解析开销与 GPU 管线调度损耗,最终造成小游戏帧率波动、渲染延迟升高等性能问题。
Metal 技术原理与性能收益
面对 iOS 平台传统小游戏渲染架构的固有缺陷,抖音所提供的 Metal 技术方案实现了原生 Metal 渲染后端的直接适配,有效破除了传统链路中两级指令串行转换带来的性能桎梏。项目接入 Metal 原生渲染方案后,全新的渲染执行流程如下:
性能收益
优化类别 | 优化收益 |
帧耗时 | 降低10~15% |
功耗 | 降低10~15% |
前提条件
- 1.安装团结引擎 版本 ≥ 1.6.8;
- 2.确保 TTSDK 版本 ≥ 6.6.8,抖音 app 版本 ≥ 36.5.0,低版本抖音会自动降级为 WebGL;
- 3.游戏仅用团结引擎开发,不涉及其他引擎或多引擎混合(Cocos、Unity+Cocos 等);
- 4.Android、PC 及抖音开发者工具暂不支持 Metal 渲染,将自动降级为 WebGL;
- 5.仅支持在 iOS>=14 的机型上运行,低版本iOS系统会自动降级为 WebGL。
接入流程
1.提交配置所需信息
2.SDK 配置
- •在团结引擎中选择 TTSDK 6.6.8 及以上版本,确保 Metal 功能支持。
- •确认平台设置中 “抖音小游戏” 为活跃子平台(Active)。
3.团结引擎打包配置调整
- •打开 Project Settings,进入 Other Settings 选项。
- •在 Graphics APIs 中添加 Metal(Experimental),保留现有必要配置。
- •按正常打包流程执行。
4.验证 game.json 配置
- •打包完成后,上传到抖音开发者工具,检查工程目录下的 game.json 文件。
- •确认文件中包含 graphicsDeviceType 配置,且包含“Metal”字段。
- •不修改 graphicsDeviceType 相关内容,避免 Metal 功能失效。
注意事项
分包相关
若已启用分包能力,则 WebGL 和 Metal 模式均需执行分包收集操作。若需切换至 WebGL 模式,可直接移除
graphicsDeviceType配置项中关于 Metal 的相关设置,此时打包生成的包体即为 WebGL 模式,即可开展后续分包函数的收集工作。FAQ
Q1. 如何判断游戏已经启动 iOS Metal 方案?
A1. 打开调试,重启小游戏,查看vConsole的日志。
Q2. 开启 Metal 模式后,存在异常渲染?
A2. 由于 WebGL 与 Metal 底层图形体系存在较大差异,部分渲染管线需完成原生适配改造,如需解决相关问题,欢迎随时与我们团队沟通,协同完成问题排查与适配优化。
Q3. 开启 Metal 模式后,性能反而变差了?
A3.
1)核查当前场景是否实际启用了分包能力;
2)验证分包逻辑的生效范围,确认是否仅在 WebGL 模式下执行分包操作,Metal 模式未开启分包机制;
3)若上述排查排除分包为问题诱因,则判定大概率是 Metal 方案的适配问题,建议与我方团队联动,共同开展问题定位与排查工作。
Q4. 启用 Metal 模式后,录屏与视频播放功能表现异常?
A4. 当前 Metal 模式下暂未支持录屏和视频播 放功能,因此使用时会出现异常。我们已将这两项功能的适配列入开发计划,会尽快完成优化并上线,请耐心等待。
联系我们
如有任何问题请咨询平台对接人
