SceneActivityContext 概述
属性
无。
方法
方法名 | 接口类型 | 说明 | 最低支持版本 |
query | 异步 | 查询复访营销活动 id 列表 | 3.27.0 |
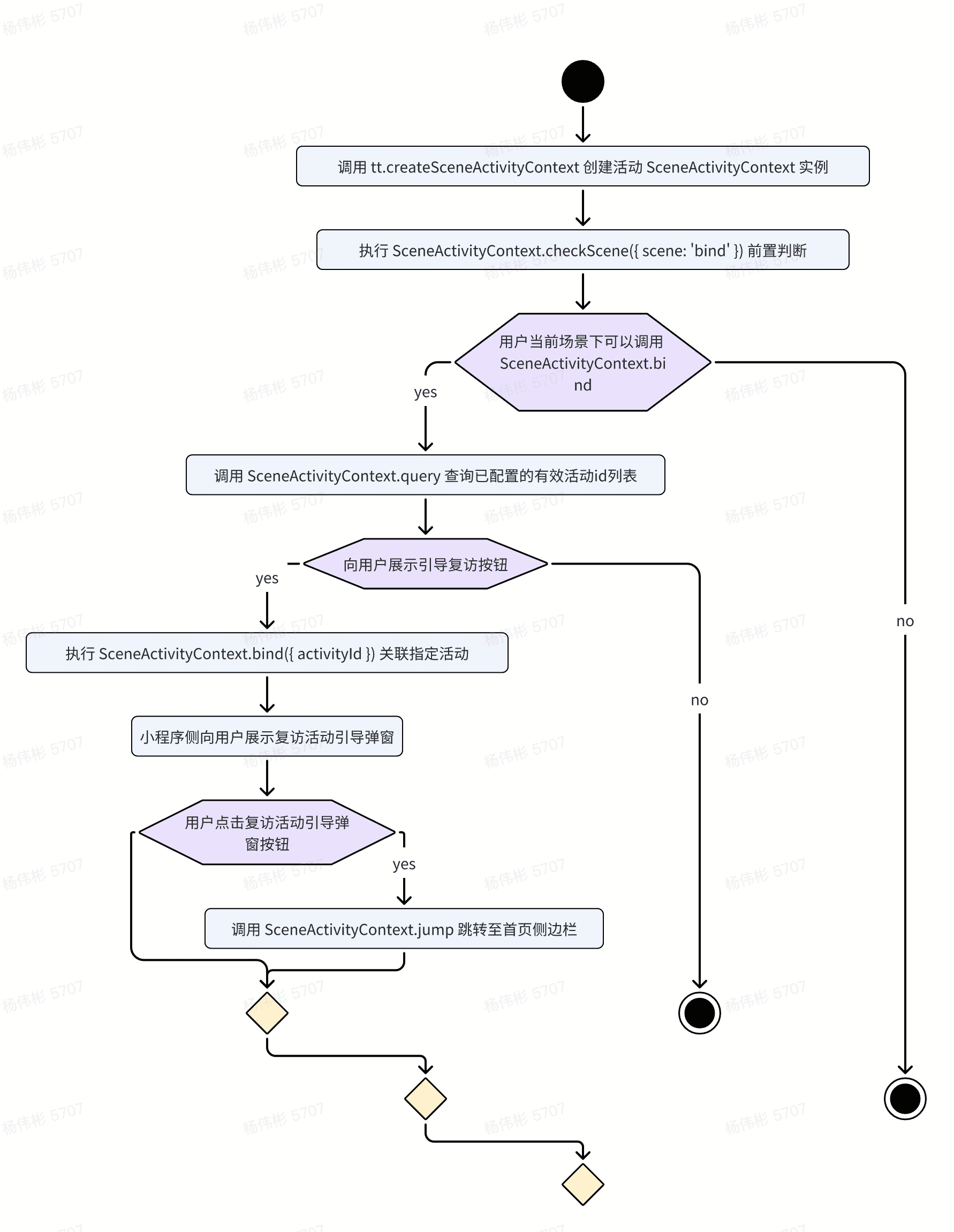
checkScene | 同步 | 判断用户是否在首页侧边栏/非首页侧边栏场景下,可前置调用该接口判断后再调用 bind / receive 接口 | 3.27.0 |
bind | 异步 | 将关联用户到特定侧边栏复访福利,并完成福利关联,返回已配置的活动信息,限制非侧边栏场景下调用 | 3.27.0 |
jump | 异步 | 用于跳转至侧边栏,跳转首页侧边栏后会在小程序高价值区域上自动展示福利信息,调用前请先调用 SceneActivityContext.bind方法。若使用其他方式跳转至侧边栏时,侧边栏将不会展现高价值展示区 | 3.27.0 |
receive | 异步 | 领取侧边栏复访福利,并返回对应的福利信息,限制仅侧边栏场景下调用 | 3.27.0 |
接入流程:
非侧边栏场景下,引导用户完成侧边栏复访
侧边栏场景下,用户领取活动福利
